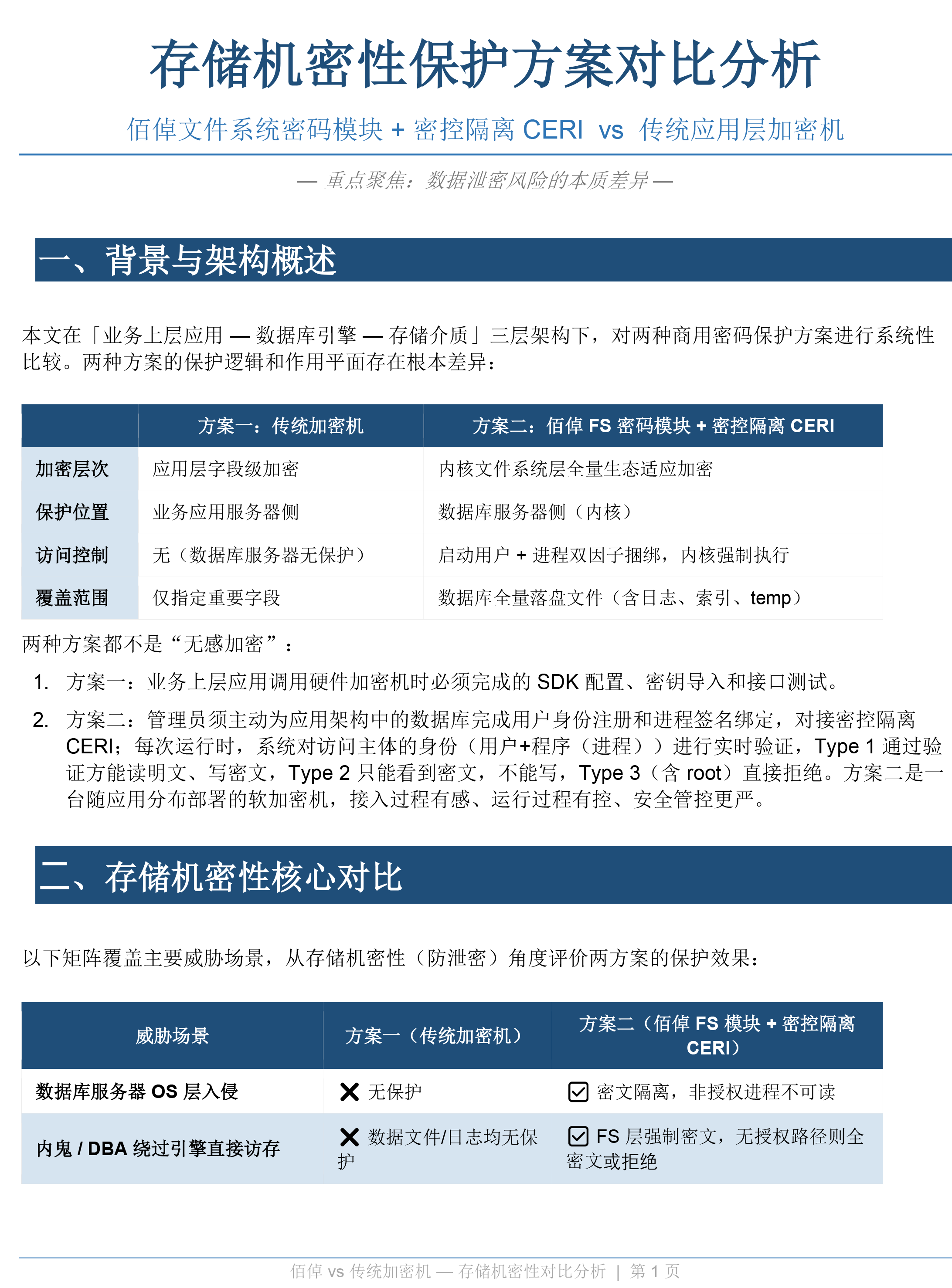
网站首页销售热线联系我们
佰倬为商用密码应用、数据安全提供创新解决方案

首创免改造软密码服务器,在不改变业务应用、网络架构、存储方式、数据流向的前提下,

实现密码应用的无缝对接。

免改造商用密码应用方案

佰倬商用密码应用方案,分布式透明加解密,满足不同的存储机密性和数据完整性场景,实现应用系统免改造的同时,也解决了常见方案的各种痛点,具备如下优势:

免改造、无性能瓶颈、支持存量数据加密转换、支持结构化和非结构数据等。

数据安全

佰倬作为技术支持单位,在工信部主办的“首届全国数据安全大赛”中,承担决赛策划、赛题设计、环境准备等工作,产品成功守擂、抵御所有攻击。

在全球首次提出“数据自保”思想,开发出包括“计算环境内基于可信安全链的加密隔离”、“访问控制与加密智能结合”、“多种操作系统安全内核模块”等在内的系列核心技术,集成支持数据机密性、完整性、执行程序完整性和超强访问控制,在动态威胁环境下实时保护数据,防数据泄露、窃取、勒索、篡改、和损毁。

后量子密钥管理

佰倬独创零感知密钥管理系统,率先构建密钥共享可信链,实现内核层加密,传输加密,数据进程指纹控制,无泄漏密钥管理,授权共享与可控溯源融合一体,形成全新的数据全周期安全系统。

产品专利与应用场景
产品专利技术支持
- 后量子密钥管理
- 可信安全链 基于进程指纹的强访问控制与加密技术相结合
- 操作系统安全内核模块,高效的内核层加解密解决应用层加解密性能问题
- 加密硬件虚拟、加密操作系统层级虚拟
- 主虚安全协同
- 运程智能监控
应用场景
- 填补数据内生安全领域的空白,解决操作系统层出现的数据安全问题
- 解决移动操作系统中的系统加固、移动App本地加密存储与加密分享问题
- 解决移动远程办公室场景的数据安全问题
- 解决邮件系统传送重要数据文件的机密性问题
- 保护数据,防勒索,防泄漏,防内鬼,防根攻击,防供应链攻击,防未知攻击
- 助力企业客户满足各种法规(等保、密评、数据安全法、行业规范)要求
关于佰倬数据保护,如果您想了解更多
可以拨打以下联系方式联系我们,我们会及时给予反馈!